中国门球网

 找回密码
 注册会员

扫一扫,访问微社区

QQ登录

只需一步,快速开始

版主专区
查看: 721|回复: 34
收起左侧

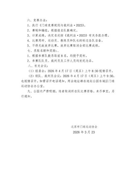
北京市第二十五届“地坛杯”暨东城三十届“春华杯”门球邀请赛规程

  [复制链接]
发表于 2026-3-28 12:44:48 | 显示全部楼层 |阅读模式
mmexport1774672597158.jpg

mmexport1774672550469.jpg
mmexport1774672557446.jpg

点评

祝北京市第ニ十五届“地坛杯”邀请赛东城区第三十““春华杯”门球邀请赛圆满举行!  发表于 2026-4-4 17:37
预祝北京市第ニ十五届“地坛杯”邀请赛东城区第三十““春华杯”门球邀请赛顺利开赛、圆满成功!  发表于 2026-3-29 16:57
预祝北京市第ニ十五届“地坛杯”邀请赛东城区第三十““春华杯”门球邀请赛顺利开赛、圆满成功!  发表于 2026-3-29 12:08
预祝北京市第ニ十五届“地坛杯”邀请赛暨东城区第三十届“春华杯”门球邀请赛圆满举行!  发表于 2026-3-28 21:45
东欣老师晚上好、诚祝老师晚安、新年快乐、万事如意开心快乐每一天!  发表于 2026-3-28 20:34
预祝北京市第ニ十五届“地坛杯”邀请赛东城区第三十““春华杯”门球邀请赛圆满举行!  发表于 2026-3-28 17:06

评分

参与人数 1金钱 +2 收起 理由
翔云 + 2 赞一个!

查看全部评分

发表于 2026-3-28 15:05:51 | 显示全部楼层
预祝北京市第ニ十五届“地坛杯”邀请赛东城区第三十““春华杯”门球邀请赛圆满举行!

点评

感谢鲁门球老师的关注!  详情 回复 发表于 2026-3-29 12:29
鲁门球老师晚上好、诚祝老师晚安、新年快乐、万事如意开心快乐每一天!  发表于 2026-3-28 20:35
回复

使用道具 举报

发表于 2026-3-28 17:06:28 | 显示全部楼层
预祝北京市第ニ十五届“地坛杯”邀请赛东城区第三十““春华杯”门球邀请赛圆满举行!

点评

感谢海兰老师的关注!  详情 回复 发表于 2026-3-29 12:30
回复

使用道具 举报

发表于 2026-3-28 19:35:56 | 显示全部楼层
  预祝北京市第ニ十五届“地坛杯”邀请赛东城区第三十““春华杯”门球邀请赛圆满举行!

点评

感谢胜者之王老师的关注!  详情 回复 发表于 2026-3-29 12:31
胜者之王老师晚上好、诚祝老师晚安、新年快乐、万事如意开心快乐每一天!  发表于 2026-3-28 20:35
回复

使用道具 举报

发表于 2026-3-28 21:08:53 | 显示全部楼层
预祝北京市第ニ十五届“地坛杯”邀请赛东城区第三十届“春华杯”门球邀请赛顺利举行、圆满成功!

点评

感谢忘忧草老师的关注!  详情 回复 发表于 2026-3-29 12:32
忘忧草老师晚上好、诚祝老师晚安、新年快乐、万事如意开心快乐每一天!  发表于 2026-3-28 22:08
忘忧草老师晚上好、诚祝老师晚安、新年快乐、万事如意开心快乐每一天!  发表于 2026-3-28 21:25
回复

使用道具 举报

发表于 2026-3-28 21:45:05 | 显示全部楼层
    预祝北京市第ニ十五届“地坛杯”邀请赛暨东城区第三十届“春华杯”门球邀请赛圆满举行!

点评

感谢输赢一笑老师的关注!  详情 回复 发表于 2026-3-29 12:34
输赢一笑老师晚上好、诚祝老师晚安、新年快乐、万事如意开心快乐每一天!  发表于 2026-3-28 22:09
输赢一笑老师晚上好、诚祝老师晚安、新年快乐、万事如意开心快乐每一天!  发表于 2026-3-28 21:56
回复

使用道具 举报

发表于 2026-3-29 06:53:40 | 显示全部楼层
       预祝北京市第ニ十五届“地坛杯”邀请赛东城区第三十““春华杯”门球邀请赛成功举办!谢谢东欣老师的详细赛事报道!

点评

感谢亿兵老师的关注!  详情 回复 发表于 2026-3-29 12:35
回复

使用道具 举报

发表于 2026-3-29 07:01:43 | 显示全部楼层
本帖最后由 玩门球 于 2026-3-29 07:05 编辑

       预祝北京市第ニ十五届  “地坛杯” 暨东城区第三十届  “春华杯”  门球邀请赛圆满举行!

点评

感谢玩门球老师的关注!  详情 回复 发表于 2026-3-29 12:36
回复

使用道具 举报

发表于 2026-3-29 12:09:11 | 显示全部楼层
    预祝北京市第ニ十五届“地坛杯”邀请赛东城区第三十““春华杯”门球邀请赛顺利开赛、圆满成功!

点评

感谢天下豪杰老师的关注!  详情 回复 发表于 2026-3-29 12:37
回复

使用道具 举报

 楼主| 发表于 2026-3-29 12:29:11 | 显示全部楼层
鲁门球 发表于 2026-3-28 15:05
预祝北京市第ニ十五届“地坛杯”邀请赛东城区第三十““春华杯”门球邀请赛圆满举行!

感谢鲁门球老师的关注!
回复

使用道具 举报

 楼主| 发表于 2026-3-29 12:30:22 | 显示全部楼层
海兰 发表于 2026-3-28 17:06
预祝北京市第ニ十五届“地坛杯”邀请赛东城区第三十““春华杯”门球邀请赛圆满举行!

感谢海兰老师的关注!

点评

东欣老师好!多谢老师的热情回复!诚祝老师新春快乐,阖家吉祥幸福安康!!  详情 回复 发表于 2026-3-29 20:46
东欣老师好!多谢老师的热情回复!诚祝老师新春快乐,阖家吉祥幸福安康!!  发表于 2026-3-29 20:46
回复

使用道具 举报

 楼主| 发表于 2026-3-29 12:31:42 | 显示全部楼层
胜者之王 发表于 2026-3-28 19:35
预祝北京市第ニ十五届“地坛杯”邀请赛东城区第三十““春华杯”门球邀请赛圆满举行!

感谢胜者之王老师的关注!
回复

使用道具 举报

 楼主| 发表于 2026-3-29 12:32:38 | 显示全部楼层
忘忧草 发表于 2026-3-28 21:08
预祝北京市第ニ十五届“地坛杯”邀请赛东城区第三十届“春华杯”门球邀请赛顺利举行、圆满成功!

感谢忘忧草老师的关注!
回复

使用道具 举报

 楼主| 发表于 2026-3-29 12:34:13 | 显示全部楼层
输赢一笑 发表于 2026-3-28 21:45
预祝北京市第ニ十五届“地坛杯”邀请赛暨东城区第三十届“春华杯”门球邀请赛圆满举行!

感谢输赢一笑老师的关注!
回复

使用道具 举报

 楼主| 发表于 2026-3-29 12:35:20 | 显示全部楼层
忆兵 发表于 2026-3-29 06:53
预祝北京市第ニ十五届“地坛杯”邀请赛东城区第三十““春华杯”门球邀请赛成功举办!谢谢东欣老师 ...

感谢亿兵老师的关注!
回复

使用道具 举报

您需要登录后才可以回帖 登录 | 注册会员

本版积分规则

Archiver|手机版|中国门球网|www.menqiu.com ( 京ICP备11011816号 )|网站地图

GMT+8, 2026-5-13 07:41

Powered by Discuz! X3.4

© 2001-2023 Discuz! Team.

快速回复 返回顶部 返回列表