中国门球网

 找回密码
 注册会员

扫一扫,访问微社区

QQ登录

只需一步,快速开始

版主专区
查看: 1552|回复: 17
收起左侧

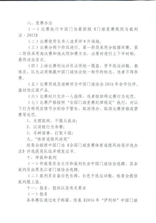
2016年“伊利杯”中国门球公开赛(杜尔伯特站) 暨全国少数民族门球大赛 竞赛规程

  [复制链接]
发表于 2016-5-17 09:54:56 | 显示全部楼层 |阅读模式
大家好,我是黑龙江省杜尔伯特蒙古族自治县门球协会工作人员,在8月22——25日在本县门球园举行2016年“伊利杯”中国门球公开赛(杜尔伯特站)暨全国少数民族门球大赛,希望大家踊跃报名参赛,欢迎来杜尔伯特赛球、游玩,杜尔伯特欢迎您!
如有需要规程的可以和我qq联系1692064212

QQ图片20160509144830.jpg
QQ图片20160509144748.jpg
QQ图片20160509144804.jpg
QQ图片20160509144811.jpg
QQ图片20160509144815.jpg
QQ图片20160509144821.jpg
QQ图片20160509144826.jpg

2016年“伊利杯”中国门球公开赛(杜尔伯特站)暨全国少数民族门球大赛.doc

47.5 KB, 下载次数: 0

点评

预祝2016年“伊利杯”中国门球公开赛(杜尔伯特站) 暨全国少数民族门球大赛圆满成功!  发表于 2016-5-17 13:22
祝2016年“伊利杯”中国门球公开赛(杜尔伯特站)暨全国少数民族门球大赛圆满成功!  发表于 2016-5-17 13:06
热烈祝贺2016年“伊利杯”中国门球公开赛(杜尔伯特站) 暨全国少数民族门球大赛届期隆重开幕!并祝大赛圆满成功!感谢草原骄子老师的详细的报道啊!  发表于 2016-5-17 10:40
发表于 2016-5-17 10:22:58 | 显示全部楼层
祝2016年“伊利杯”中国门球公开赛(杜尔伯特站)暨全国少数民族门球大赛圆满成功!
回复

使用道具 举报

发表于 2016-5-17 10:40:50 | 显示全部楼层
            热烈祝贺2016年“伊利杯”中国门球公开赛(杜尔伯特站) 暨全国少数民族门球大赛届期隆重开幕!并祝大赛圆满成功!感谢草原骄子老师的详细的报道啊!
回复

使用道具 举报

发表于 2016-5-17 11:14:19 | 显示全部楼层
祝2016年“伊利杯”中国门球公开赛(杜尔伯特站)暨全国少数民族门球大赛圆满成功!
回复

使用道具 举报

发表于 2016-5-17 11:14:30 | 显示全部楼层
  谢谢草原骄子老师的详细报道。预祝2016年“伊利杯”中国门球赛(杜尔伯特站)暨全国少数民族门球大赛圆满成功!
回复

使用道具 举报

发表于 2016-5-17 11:57:48 | 显示全部楼层
我去年去过那里参赛,蓝天白云下的门球场真的很美。预祝赛事举办圆满成功!
回复

使用道具 举报

发表于 2016-5-17 13:06:35 | 显示全部楼层
祝2016年“伊利杯”中国门球公开赛(杜尔伯特站)暨全国少数民族门球大赛圆满成功!
回复

使用道具 举报

发表于 2016-5-17 13:10:54 | 显示全部楼层
       预 祝2016年“伊利杯”中国门球公开赛(杜尔伯特站)暨全国《少数民族》门球邀请赛圆满成功!
回复

使用道具 举报

发表于 2016-5-17 13:23:00 | 显示全部楼层
预祝2016年“伊利杯”中国门球公开赛(杜尔伯特站) 暨全国少数民族门球大赛圆满成功!
回复

使用道具 举报

发表于 2016-5-17 13:44:10 | 显示全部楼层
预祝2016年“伊利杯”中国门球公开赛(杜尔伯特站) 暨全国少数民族门球大赛举办圆满成功!
回复

使用道具 举报

发表于 2016-5-17 14:07:00 | 显示全部楼层
             祝2016年“伊利杯”中国门球公开赛(杜尔伯特站)暨全国少数民族门球大赛圆满成功!
回复

使用道具 举报

发表于 2016-5-17 14:37:03 | 显示全部楼层
预祝门球赛圆满成功!谢谢报道!
回复

使用道具 举报

发表于 2016-5-17 15:48:04 | 显示全部楼层
预祝2016年“伊利杯”中国门球公开赛(杜尔伯特站)圆满成功!
回复

使用道具 举报

发表于 2016-5-17 17:04:36 | 显示全部楼层

祝2016年“伊利杯”中国门球公开赛(杜尔伯特站)暨全国少数民族门球大赛圆满成功!
回复

使用道具 举报

 楼主| 发表于 2016-5-18 15:09:35 | 显示全部楼层
谢谢大家对杜尔伯特门协的关心,欢迎大家来杜尔伯特交流球技,游山玩水,杜尔伯特欢迎您!
回复

使用道具 举报

您需要登录后才可以回帖 登录 | 注册会员

本版积分规则

Archiver|手机版|中国门球网|www.menqiu.com ( 京ICP备11011816号 )|网站地图

GMT+8, 2026-4-22 09:58

Powered by Discuz! X3.4

© 2001-2023 Discuz! Team.

快速回复 返回顶部 返回列表