中国门球网

 找回密码
 注册会员

扫一扫,访问微社区

QQ登录

只需一步,快速开始

版主专区
查看: 2119|回复: 15
收起左侧

关于举办2016年首届黑龙江省会员杯门球赛的通知

  [复制链接]
发表于 2015-11-3 09:54:29 | 显示全部楼层 |阅读模式
本帖最后由 黑龙江门球人 于 2015-11-4 10:10 编辑

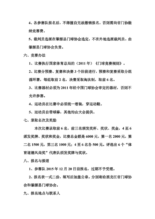
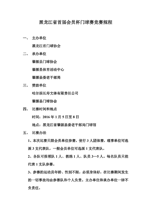
%E5%85%B3%E4%BA%8E%E4%B8%BE%E5%8A%9E2016%E5%B9%B4%E9%A6%96%E5%B1%8A%E9%BB%91%E9%BE%99%E6%B1%9F%E7%9C%81%E4%BC%9A%E5%91%98%E6%9D%AF%E9%97%A8%E7%90%83%E8%B5%9B%E7%9A%84%E9%80%9A%E7%9F%A5-1.jpg %E5%85%B3%E4%BA%8E%E4%B8%BE%E5%8A%9E2016%E5%B9%B4%E9%A6%96%E5%B1%8A%E9%BB%91%E9%BE%99%E6%B1%9F%E7%9C%81%E4%BC%9A%E5%91%98%E6%9D%AF%E9%97%A8%E7%90%83%E8%B5%9B%E7%9A%84%E9%80%9A%E7%9F%A5-2.jpg %E5%85%B3%E4%BA%8E%E4%B8%BE%E5%8A%9E2016%E5%B9%B4%E9%A6%96%E5%B1%8A%E9%BB%91%E9%BE%99%E6%B1%9F%E7%9C%81%E4%BC%9A%E5%91%98%E6%9D%AF%E9%97%A8%E7%90%83%E8%B5%9B%E7%9A%84%E9%80%9A%E7%9F%A5-3.jpg %E5%85%B3%E4%BA%8E%E4%B8%BE%E5%8A%9E2016%E5%B9%B4%E9%A6%96%E5%B1%8A%E9%BB%91%E9%BE%99%E6%B1%9F%E7%9C%81%E4%BC%9A%E5%91%98%E6%9D%AF%E9%97%A8%E7%90%83%E8%B5%9B%E7%9A%84%E9%80%9A%E7%9F%A5-4%20%E5%89%AF%E6%9C%AC.jpg %E5%85%B3%E4%BA%8E%E4%B8%BE%E5%8A%9E2016%E5%B9%B4%E9%A6%96%E5%B1%8A%E9%BB%91%E9%BE%99%E6%B1%9F%E7%9C%81%E4%BC%9A%E5%91%98%E6%9D%AF%E9%97%A8%E7%90%83%E8%B5%9B%E7%9A%84%E9%80%9A%E7%9F%A5-5%20%E5%89%AF%E6%9C%AC.jpg 095400rj4ro2ohxrhpjyt2.jpg

点评

谢谢老师的报导。  发表于 2015-11-3 13:00
发表于 2015-11-3 10:26:02 | 显示全部楼层
祝2016年首届黑龙江省会员杯门球赛圆满成功!
回复

使用道具 举报

发表于 2015-11-3 11:09:57 | 显示全部楼层
预祝2016年首届黑龙江省会员杯门球赛圆满成功!

点评

预祝2016年首届黑龙江省会员杯门球赛圆满成功!  发表于 2015-11-3 19:48
回复

使用道具 举报

发表于 2015-11-3 13:01:17 | 显示全部楼层
预祝2016年首届黑龙江省会员杯门球赛圆满成功!
回复

使用道具 举报

发表于 2015-11-3 13:59:29 | 显示全部楼层
  预祝《2016年首届‘黑龙江省会员杯门球赛’》圆满成功!祝全省的球友们;新的一年里,天天快乐、身体健康、平安幸福、万事如意!
142753luarcuoc7oumc27m.gif
    142743tyuszexfj2lvrqvx.gif
t013fc773f2138f07e4.jpg
    t015b287d503012fb8f.jpg
    t0168226118281c84e2.jpg

回复

使用道具 举报

发表于 2015-11-3 14:17:23 | 显示全部楼层
预祝2016年首届黑龙江省会员杯门球赛圆满成功!
回复

使用道具 举报

发表于 2015-11-3 14:28:48 | 显示全部楼层
预祝2016年首届黑龙江省会员杯门球赛圆满成功!
回复

使用道具 举报

发表于 2015-11-3 19:35:44 | 显示全部楼层
祝2016年首届黑龙江省会员杯门球赛圆满成功。
回复

使用道具 举报

发表于 2015-11-3 19:49:22 | 显示全部楼层
剑客行 发表于 2015-11-3 11:09
预祝2016年首届黑龙江省会员杯门球赛圆满成功!

预祝2016年首届黑龙江省会员杯门球赛圆满成功!
回复

使用道具 举报

发表于 2015-11-5 19:40:53 | 显示全部楼层
预祝2016年首届黑龙江省会员杯门球赛圆满成功!
回复

使用道具 举报

发表于 2015-11-7 08:14:52 | 显示全部楼层
预祝2016年首届黑龙江省会员杯门球赛圆满成功!
回复

使用道具 举报

发表于 2015-11-21 19:01:36 | 显示全部楼层
祝省会员怀门球赛成功!
回复

使用道具 举报

发表于 2015-11-27 21:43:57 | 显示全部楼层
热烈祝贺2016年黑龙江省首届“会员杯”门球赛、圆满成功!
回复

使用道具 举报

发表于 2015-12-3 13:41:26 | 显示全部楼层
祝2016年首届黑龙江省会员杯门球赛圆满成功。希望参赛队取得好成绩。
回复

使用道具 举报

您需要登录后才可以回帖 登录 | 注册会员

本版积分规则

Archiver|手机版|中国门球网|www.menqiu.com ( 京ICP备11011816号 )|网站地图

GMT+8, 2026-4-22 13:08

Powered by Discuz! X3.4

© 2001-2023 Discuz! Team.

快速回复 返回顶部 返回列表