中国门球网

 找回密码
 注册会员

扫一扫,访问微社区

QQ登录

只需一步,快速开始

版主专区
查看: 321|回复: 31
收起左侧

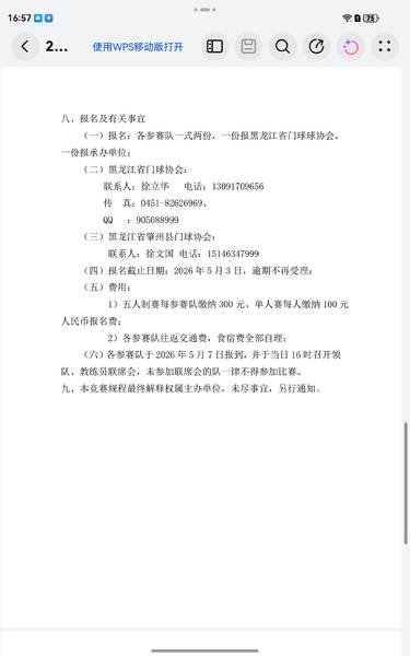
黑龙江省第十三届巾帼杯门球赛竞赛规程

  [复制链接]
发表于 2026-3-5 17:02:19 | 显示全部楼层 |阅读模式
黑龙江省第十三届巾帼杯门球赛竞赛规程

1.jpg
2.jpg
3.jpg
4.jpg
5.jpg

点评

为七八老兵老师的黑龙江省第十三届巾帼杯门球赛竞赛规程 报道点赞!  发表于 2026-4-5 14:48
预祝黑龙江省第十三届巾帼杯门球赛精彩纷呈、圆满成功!  发表于 2026-3-5 22:16
七八老兵老师晚上好、顺祝老师晚安、吉祥健康长寿永远!  发表于 2026-3-5 20:14
预祝黑龙江省第十三届巾帼杯门球赛精彩纷呈、圆满成功!  发表于 2026-3-5 18:00
预祝黑龙江省第十三届巾帼杯门球赛精彩纷呈、圆满成功!  发表于 2026-3-5 17:27
七八老兵老师好!谢老师的黑龙江省第十三届巾帼杯门球赛竞赛规程 报道!  发表于 2026-3-5 17:05

评分

参与人数 1票数 +2 收起 理由
输赢一笑 + 2

查看全部评分

 楼主| 发表于 2026-3-5 17:03:56 | 显示全部楼层
2026年黑龙江省巾帼杯门球赛通知.pdf (148.18 KB, 下载次数: 42)

点评

为七八老兵老师的“黑龙江省第十三届巾帼杯门球赛竞赛规程” 报道点赞!  发表于 2026-4-5 14:50
七八老兵老师晚上好、顺祝老师晚安、吉祥健康长寿永远!  发表于 2026-3-5 22:23
七八老兵老师晚上好、顺祝老师晚安、吉祥健康长寿永远!  发表于 2026-3-5 20:14
回复

使用道具 举报

发表于 2026-3-5 17:06:14 | 显示全部楼层
七八老兵老师好!谢老师的黑龙江省第十三届巾帼杯门球赛竞赛规程 报道!
回复

使用道具 举报

发表于 2026-3-5 17:28:31 | 显示全部楼层
      预祝黑龙江省第十三届巾帼杯门球赛精彩纷呈、圆满成功!

点评

天下豪杰老师晚上好、顺祝老师晚安、吉祥健康长寿永远!  发表于 2026-3-5 21:21
天下豪杰老师晚上好、顺祝老师晚安、吉祥健康长寿永远!  发表于 2026-3-5 20:14
回复

使用道具 举报

发表于 2026-3-5 18:01:16 | 显示全部楼层



预祝黑龙江省第十三届巾帼杯门球赛精彩纷呈、圆满成功!
回复

使用道具 举报

发表于 2026-3-5 21:00:50 | 显示全部楼层
预祝黑龙江省第十三届巾帼杯门球赛顺利开赛、圆满成功!

点评

忘忧草老师晚上好、顺祝老师晚安、吉祥健康长寿永远!  发表于 2026-3-5 21:03
回复

使用道具 举报

发表于 2026-3-5 21:28:32 | 显示全部楼层
海兰 发表于 2026-3-5 17:06
七八老兵老师好!谢老师的黑龙江省第十三届巾帼杯门球赛竞赛规程 报道!


感谢七八老兵老师热心报道!
预祝黑龙江省第十三届巾帼杯门球赛圆满成功!

点评

一缕阳光老师晚上好、顺祝老师晚安、吉祥健康长寿永远!  发表于 2026-3-5 22:22
一缕阳光老师晚上好、顺祝老师晚安、吉祥健康长寿永远!  发表于 2026-3-5 21:35
回复

使用道具 举报

发表于 2026-3-5 22:17:37 | 显示全部楼层
      预祝黑龙江省第十三届巾帼杯门球赛精彩纷呈、圆满成功!

点评

输赢一笑老师晚上好、顺祝老师晚安、吉祥健康长寿永远!  发表于 2026-3-5 22:19
回复

使用道具 举报

发表于 2026-3-6 09:56:23 | 显示全部楼层
预祝黑龙江省第十三届巾帼杯门球赛圆满成功!

点评

鲁门球老师晚上好!顺祝老师晚安、开心快乐每一天、吉祥健康长寿永伴!  发表于 2026-3-6 20:29
回复

使用道具 举报

发表于 2026-3-6 12:32:12 | 显示全部楼层
预祝黑龙江省第十三届巾帼杯门球赛精彩纷呈、圆满成功!

点评

东欣老师晚上好!顺祝老师晚安、开心快乐每一天、吉祥健康长寿永伴!  发表于 2026-3-6 20:29
回复

使用道具 举报

发表于 2026-3-6 13:41:13 | 显示全部楼层
  预祝黑龙江省第十三届巾帼杯门球赛精彩纷呈、圆满成功!

点评

胜者之王老师晚上好!顺祝老师晚安、开心快乐每一天、吉祥健康长寿永伴!  发表于 2026-3-6 20:30
回复

使用道具 举报

发表于 2026-3-7 21:25:33 | 显示全部楼层
祝黑龙江省第十三届巾帼杯门球赛圆满成功!
回复

使用道具 举报

发表于 2026-4-5 14:49:36 | 显示全部楼层
   为七八老兵老师的“黑龙江省第十三届巾帼杯门球赛竞赛规程” 报道点赞!

点评

为七八老兵老师的“黑龙江省第十三届巾帼杯门球赛竞赛规程” 报道点赞!  发表于 2026-4-5 14:49
回复

使用道具 举报

您需要登录后才可以回帖 登录 | 注册会员

本版积分规则

Archiver|手机版|中国门球网|www.menqiu.com ( 京ICP备11011816号 )|网站地图

GMT+8, 2026-4-19 20:21

Powered by Discuz! X3.4

© 2001-2023 Discuz! Team.

快速回复 返回顶部 返回列表