中国门球网

 找回密码
 注册会员

扫一扫,访问微社区

QQ登录

只需一步,快速开始

版主专区
查看: 266|回复: 22
收起左侧

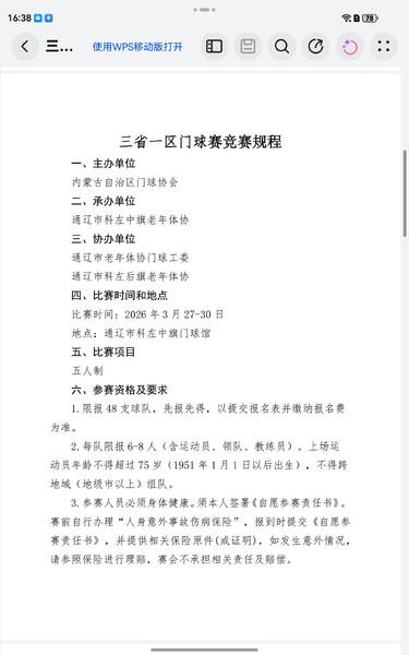
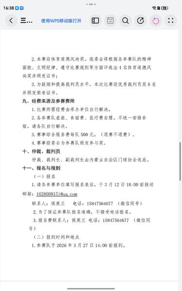
三省一区门球赛竞赛规程

[复制链接]
发表于 2026-3-5 16:50:38 | 显示全部楼层 |阅读模式
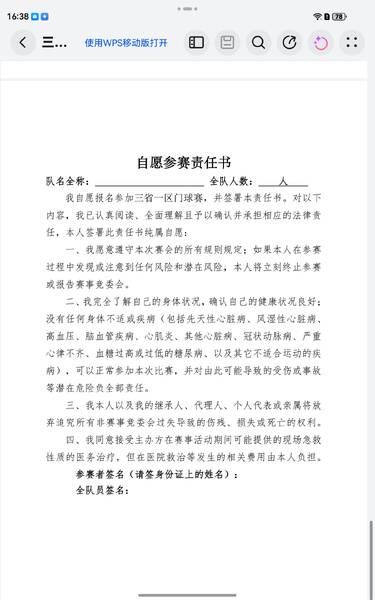
三省一区门球赛竞赛规程

1.jpg
2.jpg

3.jpg
4.jpg
5.jpg
6.jpg

7.jpg

点评

七八老兵老师晚上好!顺祝老师晚安、开心快乐每一天、吉祥健康长寿永伴!  发表于 2026-3-6 20:36
预祝三省一区门球赛顺利开赛、圆满成功!  发表于 2026-3-5 22:19
七八老兵老师晚上好、顺祝老师晚安、吉祥健康长寿永远!  发表于 2026-3-5 20:15
预祝三省一区门球赛顺利开赛、圆满成功!  发表于 2026-3-5 17:25
七八老兵老师好!谢老师的三省一区门球赛竞赛规程 报道!  发表于 2026-3-5 17:04

评分

参与人数 1票数 +2 收起 理由
输赢一笑 + 2

查看全部评分

 楼主| 发表于 2026-3-5 16:52:37 | 显示全部楼层
三省一区门球赛规程.pdf (297.9 KB, 下载次数: 25)

点评

预祝三省一区门球赛顺利开赛、圆满成功!  详情 回复 发表于 2026-3-5 22:20
七八老兵老师晚上好、顺祝老师晚安、吉祥健康长寿永远!  发表于 2026-3-5 20:15
预祝三省一区门球赛顺利开赛、圆满成功!  详情 回复 发表于 2026-3-5 20:09
预祝三省一区门球赛顺利开赛、圆满成功!  发表于 2026-3-5 20:09
回复

使用道具 举报

发表于 2026-3-5 17:04:44 | 显示全部楼层
七八老兵老师好!谢老师的三省一区门球赛竞赛规程 报道!
回复

使用道具 举报

发表于 2026-3-5 17:26:24 | 显示全部楼层
     预祝三省一区门球赛顺利开赛、圆满成功!

点评

天下豪杰老师晚上好!顺祝老师晚安、开心快乐每一天、吉祥健康长寿永伴!  发表于 2026-3-6 20:36
天下豪杰老师晚上好、顺祝老师晚安、吉祥健康长寿永远!  发表于 2026-3-5 20:16
回复

使用道具 举报

发表于 2026-3-5 20:09:48 | 显示全部楼层

  预祝三省一区门球赛顺利开赛、圆满成功!
回复

使用道具 举报

发表于 2026-3-5 21:06:46 | 显示全部楼层
预祝三省一区门球赛顺利开赛、圆满成功!

点评

忘忧草老师晚上好!顺祝老师晚安、开心快乐每一天、吉祥健康长寿永伴!  发表于 2026-3-6 20:37
忘忧草老师晚上好、顺祝老师晚安、吉祥健康长寿永远!  发表于 2026-3-5 21:22
回复

使用道具 举报

发表于 2026-3-5 22:20:38 | 显示全部楼层

   预祝三省一区门球赛顺利开赛、圆满成功!

点评

输赢一笑老师晚上好!顺祝老师晚安、开心快乐每一天、吉祥健康长寿永伴!  发表于 2026-3-6 20:37
输赢一笑老师晚上好、顺祝老师晚安、吉祥健康长寿永远!  发表于 2026-3-5 22:21
回复

使用道具 举报

发表于 2026-3-6 09:50:23 | 显示全部楼层
七八老师早上好!祝三省一区门球赛顺利开赛、圆满成功!

点评

鲁门球老师晚上好!顺祝老师晚安、开心快乐每一天、吉祥健康长寿永伴!  发表于 2026-3-6 20:30
回复

使用道具 举报

发表于 2026-3-7 21:29:32 | 显示全部楼层
祝三省一区门球赛圆满成功!
回复

使用道具 举报

您需要登录后才可以回帖 登录 | 注册会员

本版积分规则

Archiver|手机版|中国门球网|www.menqiu.com ( 京ICP备11011816号 )|网站地图

GMT+8, 2026-4-19 21:21

Powered by Discuz! X3.4

© 2001-2023 Discuz! Team.

快速回复 返回顶部 返回列表