中国门球网

 找回密码
 注册会员

扫一扫,访问微社区

QQ登录

只需一步,快速开始

版主专区
查看: 842|回复: 42
收起左侧

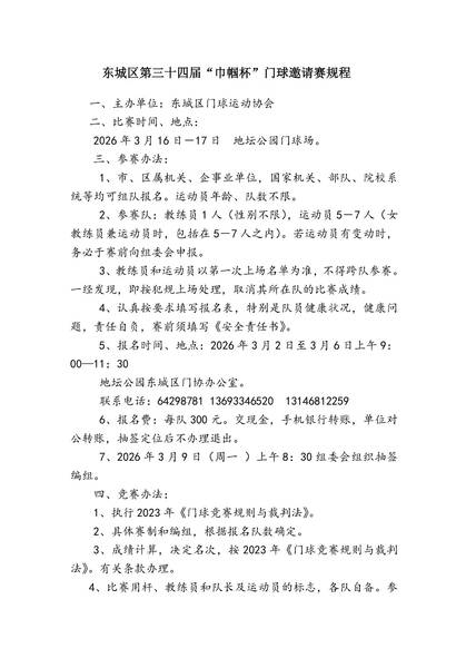
北京东城区第三十四届“巾帼杯”门球邀请赛规程

[复制链接]
发表于 2026-2-26 12:43:41 | 显示全部楼层 |阅读模式
mmexport1772080541595.jpg

mmexport1772080547959.jpg

点评

预祝北京东城区第三十四届“巾帼杯”门球邀请赛顺利开赛、圆满成功!  发表于 2026-2-27 06:29
预祝北京东城区第三十四届“巾帼杯”门球邀请赛顺利开赛、圆满成功!  发表于 2026-2-26 22:07
东欣老师晚上好、顺祝老师晚安!  发表于 2026-2-26 21:34
东欣老师晚上好、顺祝老师晚安!  发表于 2026-2-26 19:54
预祝北京东城区第三十四届“巾帼杯”门球邀请赛顺利开赛、圆满成功!  发表于 2026-2-26 17:36
东欣老师好!谢谢老师对北京东城区第三十四届“巾帼杯”门球邀请赛规程的报道!  发表于 2026-2-26 15:15

评分

参与人数 2票数 +4 收起 理由
输赢一笑 + 2
天下豪杰 + 2 赞一个!

查看全部评分

发表于 2026-2-26 15:15:27 | 显示全部楼层
东欣老师好!谢谢老师对北京东城区第三十四届“巾帼杯”门球邀请赛规程的报道!
回复

使用道具 举报

发表于 2026-2-26 17:37:34 | 显示全部楼层
预祝北京东城区第三十四届“巾帼杯”门球邀请赛顺利开赛、圆满成功!

点评

感谢天下豪杰老师的关注!  详情 回复 发表于 2026-2-27 12:50
天下豪杰老师晚上好、顺祝老师晚安!  发表于 2026-2-26 21:33
天下豪杰老师晚上好、顺祝老师晚安!  发表于 2026-2-26 19:55
回复

使用道具 举报

发表于 2026-2-26 21:24:34 | 显示全部楼层
   预祝北京东城区第三十四届“巾帼杯”门球邀请赛顺利开赛、圆满成功!

点评

感谢忘忧草老师的关注!  详情 回复 发表于 2026-2-27 12:51
忘忧草老师晚上好、顺祝老师晚安!  发表于 2026-2-26 21:31
回复

使用道具 举报

发表于 2026-2-26 22:08:41 | 显示全部楼层
     
  预祝北京东城区第三十四届“巾帼杯”门球邀请赛顺利开赛、圆满成功!

点评

海兰老师晚上好!顺祝老师晚安!  发表于 2026-2-27 22:22
输赢一笑老师晚上好!顺祝老师晚安!诚祝老师开心快乐天天!  发表于 2026-2-27 21:01
感谢输赢一笑老师的关注!  详情 回复 发表于 2026-2-27 12:52
回复

使用道具 举报

发表于 2026-2-27 06:30:15 | 显示全部楼层



预祝北京东城区第三十四届“巾帼杯”门球邀请赛顺利开赛、圆满成功!

点评

海兰老师晚上好!顺祝老师晚安!  发表于 2026-2-27 22:23
感谢海兰老师的关注!  详情 回复 发表于 2026-2-27 12:53
回复

使用道具 举报

发表于 2026-2-27 06:51:22 | 显示全部楼层
       预祝北京东城区第三十四届  “巾帼杯”  门球邀请赛圆满成功!

点评

玩门球老师晚上好!顺祝老师晚安!诚祝老师开心快乐天天!  发表于 2026-2-27 21:02
感谢玩门球老师的关注!  详情 回复 发表于 2026-2-27 12:54
回复

使用道具 举报

发表于 2026-2-27 07:02:23 | 显示全部楼层
       预祝北京东城区第三十四届“巾帼杯”门球邀请赛成功举办!谢谢东欣老师的赛事详细报道!

点评

忆兵老师晚上好!顺祝老师晚安!诚祝老师开心快乐天天!  发表于 2026-2-27 21:03
感谢亿兵老师的关注!  详情 回复 发表于 2026-2-27 12:56
回复

使用道具 举报

发表于 2026-2-27 08:42:29 | 显示全部楼层
预祝北京市东城区第三十四届“巾国杯”门球邀请赛成功举办!感谢东欣老师的赛事详细报道!

点评

鲁门球老师晚上好!顺祝老师晚安!诚祝老师开心快乐天天!  发表于 2026-2-27 21:02
感谢鲁门球老师的关注!  详情 回复 发表于 2026-2-27 12:57
回复

使用道具 举报

 楼主| 发表于 2026-2-27 12:50:16 | 显示全部楼层
天下豪杰 发表于 2026-2-26 17:37
预祝北京东城区第三十四届“巾帼杯”门球邀请赛顺利开赛、圆满成功!

感谢天下豪杰老师的关注!

点评

东欣老师晚上好!顺祝老师晚安!诚祝老师开心快乐天天!  发表于 2026-2-27 21:03
回复

使用道具 举报

 楼主| 发表于 2026-2-27 12:51:35 | 显示全部楼层
忘忧草 发表于 2026-2-26 21:24
预祝北京东城区第三十四届“巾帼杯”门球邀请赛顺利开赛、圆满成功!

感谢忘忧草老师的关注!

点评

东欣老师晚上好!顺祝老师晚安!诚祝老师开心快乐天天!  发表于 2026-2-27 21:03
回复

使用道具 举报

 楼主| 发表于 2026-2-27 12:52:49 | 显示全部楼层

感谢输赢一笑老师的关注!

点评

东欣老师晚上好!顺祝老师晚安!诚祝老师开心快乐天天!  发表于 2026-2-27 21:03
回复

使用道具 举报

 楼主| 发表于 2026-2-27 12:53:48 | 显示全部楼层
海兰 发表于 2026-2-27 06:30
预祝北京东城区第三十四届“巾帼杯”门球邀请赛顺利开赛、圆满成功!

感谢海兰老师的关注!

点评

东欣老师晚上好!顺祝老师晚安!诚祝老师开心快乐天天!  发表于 2026-2-27 21:04
回复

使用道具 举报

 楼主| 发表于 2026-2-27 12:54:46 | 显示全部楼层
玩门球 发表于 2026-2-27 06:51
预祝北京东城区第三十四届  “巾帼杯”  门球邀请赛圆满成功!

感谢玩门球老师的关注!

点评

东欣老师晚上好!顺祝老师晚安!诚祝老师开心快乐天天!  发表于 2026-2-27 21:04
回复

使用道具 举报

 楼主| 发表于 2026-2-27 12:56:12 | 显示全部楼层
忆兵 发表于 2026-2-27 07:02
预祝北京东城区第三十四届“巾帼杯”门球邀请赛成功举办!谢谢东欣老师的赛事详细报道!

感谢亿兵老师的关注!

点评

东欣老师晚上好!顺祝老师晚安!诚祝老师开心快乐天天!  发表于 2026-2-27 21:04
回复

使用道具 举报

您需要登录后才可以回帖 登录 | 注册会员

本版积分规则

Archiver|手机版|中国门球网|www.menqiu.com ( 京ICP备11011816号 )|网站地图

GMT+8, 2026-5-27 19:15

Powered by Discuz! X3.4

© 2001-2023 Discuz! Team.

快速回复 返回顶部 返回列表