中国门球网

 找回密码
 注册会员

扫一扫,访问微社区

QQ登录

只需一步,快速开始

版主专区
查看: 3043|回复: 28

2019年全国老年人门球交流赛将在霍州开赛

[复制链接]
发表于 2019-10-10 22:10:06 | 显示全部楼层 |阅读模式
              2019年全国老年人门球交流赛将在霍州开赛!附竞赛规程[url=]霍州生活网[/url] [color=rgba(0, 0, 0, 0.298)]1周前
记者在9月29日临汾市新闻办召开的“2019年全国老年人门球交流赛新闻发布会”上获悉,2019年全国老年人门球交流赛将于10月10日在山西省霍州市正式开赛。                                                         

                                                                                          

                                                                                                                                    
本次比赛经中国老年体协、中国门球协会批准。届时,共有来自全国16个省市的36支代表队,300余名运动员在霍州市角逐,共进行108场比赛,决出所有名次。本次比赛将评出16名“优胜奖”,20名“优秀奖”;另外,表彰若干名“五优”选手(优秀裁判、优秀运动员、优秀教练员、优秀领队及优秀运动队)。                                                  
为承办好本次比赛,霍州市委、市政府高度重视,成立了2019年全国老年人门球交流赛组委会。精心设计了2019年全国老年人门球交流赛LOGO赛标、吉祥物,展现霍州市东道主的精神、姿态和风格,全面展示霍州人民热情好客、淳朴善良、开拓创新的精神风貌。
各部门通力协作,整修赛场,建成了四连片高标准赛场,保证多场地同时开赛;整治环境,不断提升城市品味,树立霍州良好形象;强化后勤服务,提升接待能力,全力保障比赛顺利举行。                          
                                                         
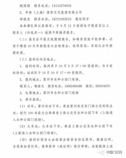
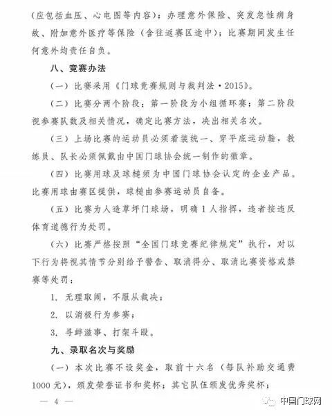
附:2019年全国老年人门球交流赛竞赛规程



点评

热烈祝贺祝019年全国老年人门球交流赛在霍州园满成功!可喜可贺!谢谢版主老师图文并茂的精彩报道。  发表于 2019-10-15 20:39
预祝2019年全国老年人门球交流赛在霍州园满成功!  发表于 2019-10-10 23:00
 楼主| 发表于 2019-10-10 22:12:30 | 显示全部楼层
微信图片_20191010221107.jpg 微信图片_20191010221125.jpg


回复 支持 反对

使用道具 举报

 楼主| 发表于 2019-10-10 22:13:04 | 显示全部楼层
微信图片_20191010221140.jpg 微信图片_20191010221133.jpg


点评

预祝2019年全国老年人门球交流赛在霍州园满成功!  发表于 2019-10-11 11:40
回复 支持 反对

使用道具 举报

 楼主| 发表于 2019-10-10 22:18:19 | 显示全部楼层
2019年全国老年人门球交流赛最新赛程成绩表(2).pdf (162.38 KB, 下载次数: 1)




回复 支持 反对

使用道具 举报

 楼主| 发表于 2019-10-10 22:27:10 | 显示全部楼层
     赛场花絮:赛会图案和专车接送时志愿者解说


IMG20191010141000_看图王.jpg IMG20191010140356_看图王.jpg
回复 支持 反对

使用道具 举报

 楼主| 发表于 2019-10-10 22:28:47 | 显示全部楼层
本帖最后由 老朋友 于 2019-10-10 22:34 编辑

    裁判长许昭伦组织裁判员学习,参加预备会的山西省老体协主席李世杰、霍州市市长李青雁等
IMG20191010102955_看图王.jpg IMG20191010172400_看图王.jpg

回复 支持 反对

使用道具 举报

 楼主| 发表于 2019-10-10 22:38:06 | 显示全部楼层
微信图片_20191010223718.jpg 微信图片_20191010223704.jpg 微信图片_20191010223711.jpg


回复 支持 反对

使用道具 举报

发表于 2019-10-10 23:00:04 | 显示全部楼层
预祝2019年全国老年人门球交流赛在霍州园满成功!

点评

[attachimg]2044736[/attachimg]  详情 回复 发表于 2019-10-11 20:13
回复 支持 反对

使用道具 举报

发表于 2019-10-11 01:24:12 | 显示全部楼层
预祝2019年全国老年人门球交流赛在霍州园满成功!
回复 支持 反对

使用道具 举报

发表于 2019-10-11 11:05:08 | 显示全部楼层
谢谢您的精彩报道!预祝2019年全国老年人门球交流赛圆满成功!

点评

分享一张赛场照片 [attachimg]2045208[/attachimg]  详情 回复 发表于 2019-10-14 20:37
回复 支持 反对

使用道具 举报

发表于 2019-10-11 11:11:05 来自手机 | 显示全部楼层
预祝2019年全国老年人门球交流赛在霍州取得圆满成功!谢谢老朋友老师精彩报道!
回复 支持 反对

使用道具 举报

发表于 2019-10-11 11:41:07 | 显示全部楼层



预祝2019年全国老年人门球交流赛在霍州园满成功!
回复 支持 反对

使用道具 举报

发表于 2019-10-11 12:27:38 | 显示全部楼层

预祝2019年全国老年人门球交流赛在霍州园满成功!
回复 支持 反对

使用道具 举报

 楼主| 发表于 2019-10-11 20:13:40 | 显示全部楼层
特色邮箱 发表于 2019-10-10 23:00
预祝2019年全国老年人门球交流赛在霍州园满成功!

微信图片_20191011201015.jpg


回复 支持 反对

使用道具 举报

 楼主| 发表于 2019-10-14 20:25:28 | 显示全部楼层
     全体裁判员合影
微信图片_20191014200017.jpg

回复 支持 反对

使用道具 举报

您需要登录后才可以回帖 登录 | 注册会员

本版积分规则

小黑屋|手机版|Archiver|中国门球网|www.menqiu.com ( 京ICP备11011816号 )

GMT+8, 2026-1-16 20:00

Powered by Discuz! X3.4

© 2001-2023 Discuz! Team.

快速回复 返回顶部 返回列表